



本文以南宁市实施主体功能区战略为例,提出以130个镇(乡、街道办)级行政区为评价单元,探讨深化主体功能区战略并逐级传导落实的经验和做法。

图1 南宁市实施主体功能区战略与制度专项研究技术路线
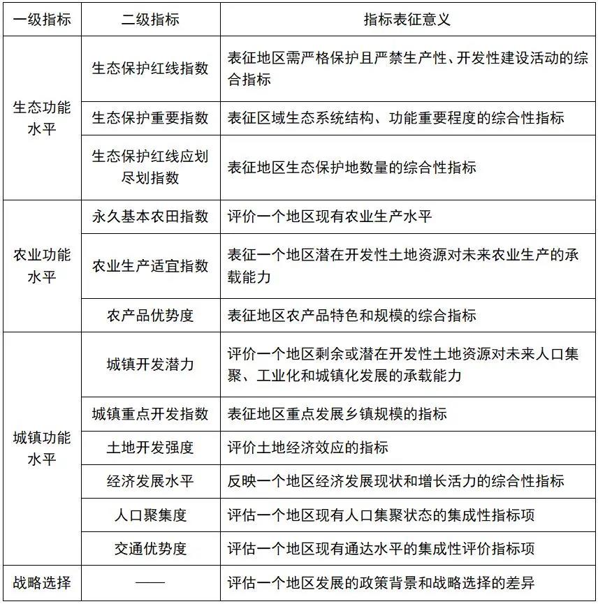
结合南宁市实际情况科学构建多层次的评价指标体系,包括生态、农业、城镇功能水平和战略选择4个类型共12个定量指标和1个定性指标,客观判别和分析130个镇(乡、街道办)级行政区的主体功能。
表1 评价指标体系

根据“双评价”结果以及多源数据,结合指标体系科学评价生态、农业和城镇功能水平,结果如下:
1、生态功能水平呈现“四周高、中间低”的空间格局
生态功能水平高的镇(乡、街道办)级行政区有11个,面积占全市11.14%;较高、中等等级有27个,面积占全市30.90%;较低、低等级有92个,面积占比高达87.96%。生态功能水平总体呈现“四周高、中间低”的空间格局,生态功能水平高的地区主要分布在重要的山脉、自然保护区、一级水源保护地等地,如大明山、西大明山、西津水库等。

图2 南宁市生态功能水平评价
2、农业功能水平呈现“西东高、中部低”的空间格局
农业功能水平高的镇(乡、街道办)级行政区有4个,面积占全市3.55%;较高、中等等级有39个,数量占全市30%;较低、低等级有87个,数量占比高达66.92%。农业功能水平整体呈现“西东高、中部低”的空间格局,农业功能水平高的地区主要分布在具有特色农产品的地区,如中华茉莉花产业核心示范区、优质稻产业核心示范区等。

图3 南宁市农业功能水平评价
3、城镇功能水平呈现“中间高,四周低”的空间格局
城镇功能水平高的镇(乡、街道办)级行政区有9个,面积占全市3.29%;较高、中等等级有52个,面积占全市38.83%;较低、低级别有69个,占全市53.08%。城镇功能水平整体呈现“中间高,四周低”的空间格局,城镇功能水平高的地区主要分布在中心城区、县级中心城镇以及重点开发城镇等地。

图4 南宁市城镇功能水平评价
运用判别评价法、指数评价法和聚类分析法,并衔接市级发展战略,得到镇(乡、街道办)级行政单元一级主体功能区方案。

图5 南宁市主体功能一级分区
在区域发展中,部分地区处于开发和保护之间的模糊地带,空间使用的方式难以把握。依据南宁市主体功能分类的不同目标导向,以区域中三类空间的比例构建主体功能区分类体系,妥善处理开发保护导向从模糊到明确的梯度问题。主体功能区的细分使得南宁市主体功能区分类形成基础类型和细分类型的两层层级关系。
表2 主体功能区类型


图6 南宁市主体功能二级分区
在明确三类和六类主体功能类型基础上,将镇级主体功能整合至县级层面。基于县级以下的多数镇级体现的主体功能,衔接至县级层面主体功能,建“单一功能主导地区+复合型功能地区”的分类逻辑,包括单一主导功能,即生态、农业、城镇三种功能。同时,由于各乡镇的主体功能呈现多样化,因此提出复合型功能,主要为农业/生态、城镇/农业两种。
表3 县级功能统计表


图7 南宁市县级主体功能整合
构建“一核、一带、一屏、四片”的市域主体功能区战略总体格局。
一核:指南宁市主城区,是重要核心发展区。
一带:指邕江保护与发展带,串联隆安县城、那桐镇、三江口、主城区、东部产业新城、西津国家湿地、横州市区等城镇和生态节点。
一屏:指北部生态屏障,是桂西桂北生态屏障的组成部分。
四片:指四片农田保护区,是粮食、重要农产品及特色农产品生产区。

图8 南宁市主体功能区战略总体格局
重点生态功能区整体呈“多组团”式空间格局,主要分布在市域北部、西部和东南部。核心区域为大明山、西大明山山脉连接呈现的倒“U”型环绕区域。

图9 重点生态功能区空间格局
农产品主产区主要形成“四片”的农产品生产空间格局,包括现代农业主产区、生态循环农业主产区、粮食和花卉主产区、优势蔬菜主产区。

图10 农产品主产区空间格局
城市化发展区整体形成“一核多点”的开发总体格局。以主城区为核心,武鸣副城区、临空经济示范区、南部科创新城、东部产业新城以及各县级发展中心为经济增长点。

图11 城市化发展区空间格局
立足主体功能类型开发特征,通过“主体功能+控制线+约束性指标+重点单元+用途管制”五大抓手,实现空间格局和规划意图逐级传导。
表4 各类功能传导措施

充分发挥行政单元在空间治理中的主体性,通过主体功能区的三类基础分区、六类细化分区实现格局有效传导。

图12 主体功能传导示意
明确生态保护红线、永久基本农田的控制规模与具体范围,实现逐层刚性传导;城镇开发边界由市级总规确定市域控制规模与边界,各乡镇落实具体范围。
各类主体功能区发展水平差异较大。重点生态功能区开发强度低,人口分布较少。农产品主产区人口集聚度与流动强度较低,有一定的开发潜力。城市化发展区是主要的人口集中地区,具有较好的开发基础,是城镇化发展的重要地区。
表5 三类主体功能各项指标发展情况比较

表6 六类主体功能各项指标发展情况比较

根据主体功能定位,设置生态保护类、粮食安全类、开发建设类约束性指标。其中,土地资源核心指标选取建设用地总量、耕地保有量、林地保有量。结合主体功能区现状开发特征,将主体功能区作为重要因素进行优化配置,构建用地配置测算模型,计算得到处于三类空间和六类空间的分解指标,形成分解区间,实现对各乡镇用地规模的动态调整。

图13以主体功能区引导空间资源配置的逻辑示意
表7 各类用地配置测算模型

基于重点生态功能区、农产品主产区、城市化发展区的管控需求,对六类主体功能区进行分类管控引导。
表8 各类主体功能的管控原则

一是强化财政转移支付的导向作用。
加大对重点生态功能区、农产品主产区的转移支付力度。调整和优化专项财政支付结构,加强专项转移支付管理,扩大一般性转移支付比重。
二是完善差别化的绩效考核评价体系。
城市化发展区重点考核高质量发展相关的指标;农产品主产区健全农业发展优先的绩效考核评价机制;重点生态功能区建立生态保护优先的绩效考核评价机制。
三是合理指导建设用地指标配置。
都市核心发展区和城镇优势发展区鼓励建设用地弹性管理,保持增量发展。粮食安全保障区和农产品优势区以低增量的形式提高建设用地规模。生态功能核心区应以减少建设用地使用量并优化使用效率,生态功能核心区应鼓励存量用地再开发。
四是加强特别政策区政策细化。
针对生态修复重点区、品牌农产品保护区、矿产开采区、自由贸易区、战略留白区等特别政策区制定差异化政策,作为乡镇主体功能单元和市域一级规划分区的重要补充,强化对重点地区的管控与发展。
说明:转载此文是为了传递更多的行业信息,若来源标注错误或侵犯了您的合法权益,请作者持权属证明与本公司联系,我们将及时更正或删除。联系电话:0371-63369275。